15544430585
当前位置:栗城零距离  -  本地文章  -  本地消息

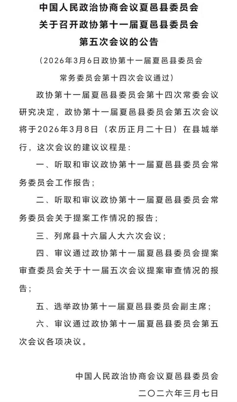
中国人民政治协商会议夏邑县委员会关于召开政协第十一届夏邑县委员会第五次会议的公告

2026/3/7 12:11:23

评论:0

浏览量:24

中国人民政治协商会议夏邑县委员会关于召开政协第十一届夏邑县委员会第五次会议的公告

评论 
还没有人评论此条信息!
发布评论:
评论内容:
验证码:
点击更换图片
看不清?换一张
15544430585
  • Q Q: 850115555
  • 微信: lcljl0370
  • 客服微信二维码
  • 公众号二维码
微信公众号
  • 微信小程序二维码
微信小程序
Copyright © 2026 “栗城零距离”版权所有  |  ICP证:豫ICP备2021026018号  |  技术支持:框分类信息系统(v2024.1)  |  
网页内的所有信息均为用户自由发布,交易时请注意识别信息的虚假,交易风险自负!网站内容如有侵犯您权益请联系我们删除,举报信息、删除信息联系客服